TPSM63608降壓模塊(集成電感器)TI 德州儀器
發布時間:2023-07-21 17:04:03 瀏覽:2726
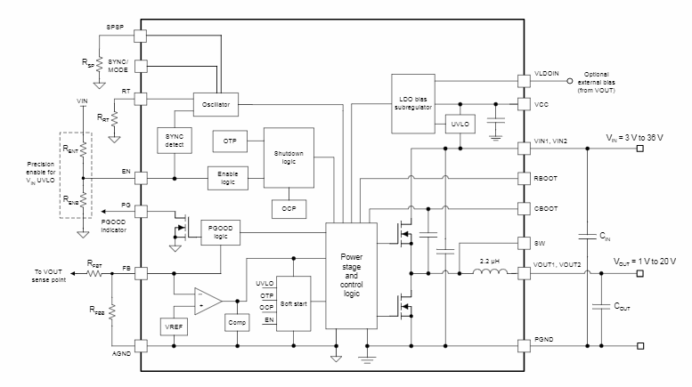
TI德州儀器TPSM63608來源于同步降壓模塊系列,是款高寬比集成化36V、6ADC/DC解決方案,集成化數個功率MOSFET、一個屏蔽式電感器和數個無源元件,同時通過加強型HotRod?QFN封裝。TPSM63608的VIN和VOUT管腳設在封裝的邊緣處,可改善輸入輸出電容器設置。TPSM63608下側具備4個較大的散熱焊層,能夠在生產過程中實現簡易布局和輕松解決。
TPSM63608具備1V到20V的輸出電壓,致力于迅速、輕松搞定超小型PCB的低EMI設計。整體解決方案只需4個外部器件,而且節省了設計過程中的磁性和補償器件選擇過程。
雖然針對空間限制型應用使用了簡單的超小型設計,TPSM63608模塊還提供諸多性能去實現穩固的性能:TPSM63608具備遲緩性能的高精密使能端能夠實現輸入電壓UVLO調節、電阻可編程開關節點壓擺率和展頻選項來提升EMI。與集成化VCC、自舉和輸入電容器同時使用,能提高安全性和相對密度。TPSM63608可設置通過在滿負載電流范圍(FPWM)內維持穩定開關頻率,也能配備為可變性頻率(PFM)從而提高輕負載效率。包括PGOOD檢測器,能夠實現時序控制、設備故障分析和輸出電壓監控功能。

特征
?提供可靠性設計
–能提供適用于功能性防護系統設計的文檔
?多用途36VIN、6AOUT同步降壓模塊
–集成化MOSFET、電感器和控制器
–可調式輸出電壓范圍包括1V至20V
–6.5mm×7.5mm×4mm超模壓塑料封裝
–具備–40°C至125°C的結溫范圍
–能夠在200kHz至2.2MHz范圍內調節頻率
–負輸出電壓應用領域功能性
?在整體負載范圍以內具備極高效率
–95%+最高值效率
–具備適用于提高效率的外部偏置選擇
–外露焊層能夠實現低熱阻抗。EVMθJA=
18.2°C/W。
–關斷時的靜態電流為0.6μA(典型值)
–4A負載下的典型壓降為0.5V
?極低的傳導和輻射EMI數據信號
–具備雙輸入模式與集成化電容器的低噪聲封裝可降
低開關振鈴
–電阻器可調式開關節點壓擺率
–滿足CISPR11和32B類發射需求
?適用于可擴展性電源
–與TPSM63610(36V、8A)管腳兼容
?固有保護特性,能夠實現穩健性設計
–高精密使能輸入和漏極導通PGOOD檢測器(適用于時序、控制和VINUVLO)
–過電流和熱關斷保護
?使用TPSM63608并通過WEBENCH?PowerDesigner創建產品定制方案
應用領域
?測試和測量及其航空航天和國防
?工業自動化與控制
?降壓和反相降壓/升壓電源
TI 德州儀器為美國知名集成電路設計與制造商,TI 德州儀器產品廣泛應用于商用、軍工以及航空航天領域。
幾十年來,德州儀器一直熱衷于通過半導體技術降低電子產品的成本,讓世界變得更美好。TI 是第一個完成從真空管到晶體管再到集成電路(IC)的轉變,在過去的幾十年里,TI 促進了IC技術的發展,提高了大規模、可靠地生產IC的能力。每一代創新都是在上一代創新的基礎上,使技術更小、更高效、更可靠、更實惠——從而實現半導體在電子產品領域的廣泛應用。
深圳市立維創展科技有限公司,專注于TI 德州儀器品牌高端可出口產品系列新品產品,并備有現貨庫存,可當天發貨。
推薦資訊
Solitron Devices的2N6306/2N6308是符合MIL-PRF-19500軍用標準的NPN功率晶體管,提供JAN/JANTX/JANTXV三個可靠性等級。2N6306耐壓250V(CE)/500V(BE),2N6308耐壓350V(CE)/700V(BE),具有VCE(sat)≤5V@8A的低導通損耗和ton 0.6μs/toff 3.0μs的快速開關特性,工作溫度-65°C~200°C,采用TO-3金屬封裝,適用于高壓開關電源、DC-DC轉換、逆變器、工業電機驅動及軍工航空等嚴苛環境應用。
Linear Systems的耳機放大器評估板是一款功能齊全、適用于高保真音頻輸出和耳機應用的低功耗立體聲音頻放大器。
在線留言